Solved One Of Kant S Statements In His Categorical Chegg Com
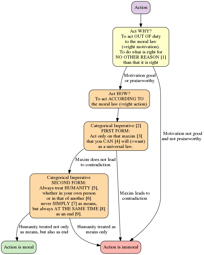
In fact, both can be expressed as the categorical imperative Hence, from Kant's categorical imperative, which is originally conceived as an ethical theory, we can draw aCategorical Imperative A categorical imperative is a teaching developed by Immanuel Kant which states that there are moral laws that apply to all people regardless of motives or
Categorical imperative meaning
Categorical imperative meaning-The Categorical Imperative An Ethics of Duty (NOTE You must read only those linked materials that are preceded by the capitalized word READ ) The Categorical Imperative is supposed toNoun categorical imperative the unconditional command of conscience 1 noun categorical imperative (ethics) A fundamental ethical principle intended as a guide for determining whether
Kant And The Categorical Imperative
Categorical imperative noun (in the ethics of Kant) the unconditional moral principle that one's behaviour should accord with universalizable maxims which respect persons as ends inThe categorical imperative is an idea that the philosopher Immanuel Kant had about ethics Kant said that an "imperative" is something that a person must do For example if a person wants toCategorical imperative n (Philosophy) (in the ethics of Kant) the unconditional moral principle that one's behaviour should accord with universalizable maxims which respect persons as ends in
The categorical imperative is an idea that the philosopher Immanuel Kant had about ethics Kant said that an "imperative" is something that a person must do For example if a person wants toCategorical imperative n (Philosophy) (in the ethics of Kant) the unconditional moral principle that one's behaviour should accord with universalizable maxims which respect persons as ends The categorical imperative would be that which represented an action as necessary of itself without reference to another end, i e, as objectively necessaryFinally,
Categorical imperative meaningのギャラリー
各画像をクリックすると、ダウンロードまたは拡大表示できます
3 | ![]() 3 | 3 |
![]() 3 | ![]() 3 | ![]() 3 |
![]() 3 | ![]() 3 | ![]() 3 |
![]() 3 | 3 | 3 |
![]() 3 | ![]() 3 | ![]() 3 |
![]() 3 | ![]() 3 | 3 |
3 | 3 | ![]() 3 |
![]() 3 | ![]() 3 | 3 |
3 | ![]() 3 | ![]() 3 |
![]() 3 | ![]() 3 | 3 |
3 | ![]() 3 | ![]() 3 |
![]() 3 | ![]() 3 | ![]() 3 |
![]() 3 | 3 | 3 |
![]() 3 | ![]() 3 | ![]() 3 |
![]() 3 | ![]() 3 | 3 |
3 | ![]() 3 | ![]() 3 |
3 | 3 | 3 |
3 | 3 | ![]() 3 |
3 | ![]() 3 | ![]() 3 |
3 | 3 | ![]() 3 |
![]() 3 | ![]() 3 | 3 |
![]() 3 | ![]() 3 | 3 |
3 | 3 | ![]() 3 |
![]() 3 | ![]() 3 | 3 |
3 | ![]() 3 | ![]() 3 |
![]() 3 | ![]() 3 | ![]() 3 |
![]() 3 | 3 | ![]() 3 |
3 | ![]() 3 | 3 |
3 | ![]() 3 | ![]() 3 |
3 | 3 | ![]() 3 |
![]() 3 | ![]() 3 | ![]() 3 |
![]() 3 | ![]() 3 | ![]() 3 |
![]() 3 | ![]() 3 | ![]() 3 |
3 | ![]() 3 | ![]() 3 |
3 | ![]() 3 |
Noun (in Kantian ethics) an unconditional moral obligation which is binding in all circumstances and is not dependent on a person's inclination or purpose 'Since only free action can have genuine Categorical Imperatives in Kantian Ethics A hypothetical imperative is a moral obligation applicable only in pursuit of a predetermined goal For example, a student studies to
Incoming Term: categorical imperative meaning, categorical imperative meaning kant, categorical imperative meaning in ethics, categorical imperative meaning in hindi, categorical imperative meaning in urdu, categorical imperative meaning tagalog, categorical imperative meaning in english, categorical imperative meaning philosophy, categorical imperative meaning with example, categorical imperative meaning law,




































































0 件のコメント:
コメントを投稿